Machine Design for the 21st Century
By Dave Bauman, OMAC
For a machine builder, there are two moments of truth when selling a machine. The first moment is when the customer decides to purchase your machine, not your competitor’s. The key criteria leading to that moment usually include price and a machine that meets the customer’s specifications.
The second moment of truth occurs when the customer puts the machine into operation. That’s when the customer really finds out how well the machine meets the needs. Key criteria for this decision include reliability, maintainability and ability to integrate into the manufacturing operation.
In today’s manufacturing environment it is imperative that manufacturers have operations that are reliable, cost-effective and flexible to meet changing consumer needs, and they must deliver high-quality products.
Better Than Average
Rick VanDyke, group manager, controls & MES systems at Frito-Lay, used data from ARC Advisory Group to contrast industry average with world-class performance on a number of key criteria during a talk he gave at 2007 Pack Expo (Figure 1).
The business benefits manufacturers can achieve drive them to strive for world-class performance. For example, a manufacturer running machines with world-class reliability can, says VanDyke, get the level of production from two packaging lines that his industry-standard competitor gets from three lines. Additionally, packaging lines that run more reliably will inherently deliver higher-quality products and require fewer operators to run.
Start With the Design
It all starts with a solid machine design. Packaging machines have changed dramatically in the past several years. The advent of servo technology resulted in many machines going from traditional mechanical designs with line shafts and gear boxes to servo-driven machines with electronic line shafts. However, replacing line shafts and gear boxes with servos always has not resulted in the desired performance.
To achieve a reliable, high-performance machine requires the right design steps. Rob Aleksa, corporate engineering section head at Procter & Gamble, says: “The right approach is a science-based, multi-discipline approach. This approach is called mechatronics, which applies science to machine dynamics.”
This approach combines mechanical, electrical and modeling designs. Mechatronics is not new, but the power of today’s computer technology and modeling software has made the implementation easier and less time-consuming. Machine builders should be building expertise in the mechatronic multi-discipline approach. There are a number of universities that have this expertise and have developed programs in mechatronics, including Marquette, Cornell, Michigan and Purdue, to name a few. Also, a number of control providers have developed this technology and can help.
Critical Connectivity
Once well-designed and reliable machines have been selected, they must be connected to form an integrated packaging system, typically over a network. Today that usually is done with an Ethernet network. The network will have one or more line operator interfaces that can access data from any of the machines on the network. This enables the operator to see the status of all of the machines from a single location, increasing productivity on the line.
|
Learn More About Connect-and-Pack and PackML The OMAC Packaging Workgroup (OPW) is organizing Connect-and-Pack seminars in 2009. Visit www.omac.org/packaging to learn where these seminars are scheduled. The ISA-88 standards and the PackML/PackTags technical report, “Machine and Unit States: An Implementation Example of ISA-88,” can be found on the ISA standards website. |
An overall line data-collection system, often called a manufacturing execution system (MES), tracks the overall reliability, quality and production of the line. This system is critical to providing the necessary real-time data to keep the packaging line running at its optimum. This ensures the packaging line achieves the high reliability, quality and production required of world-class operation.
The network also enables the packaging operation to be connected to the business system, often call the enterprise resource planning (ERP) system. This connection allows the business to see the status of manufacturing to track production, as well as to download the production orders from customers. It also lets businesses be much more flexible and enables manufacturing to more quickly adapt to changing business needs.
Standard Practices Plus
To integrate the pieces together easily, as described above, requires network standards, along with a common language that standardizes which data can be shared between different pieces. These two together enable a plug-and-play packaging system.
Back in February 2000, a number of world-class manufacturers, including General Mills, Hershey, Nabisco and Procter & Gamble, formed the OMAC Packaging Workgroup (OPW) with a vision of developing the necessary standards to achieve a plug-and-play packaging system. They named this vision Connect-and-Pack. At the time, packaging line integration was both costly and time-consuming to achieve. Some of the network standards were not meeting manufacturers’ needs, and there was no standard packaging language.
Since 2000, network standards have been improved, and a number of those improvements have been driven by the user requirements that came from the OPW network group, called PackConnect. For example, the controller-to-controller network requirements document defined performance requirements that helped to drive the functionality now available in real-time Ethernet solutions such as EtherNet/IP, EtherCat, Ethernet Powerlink, Profinet and SERCOS III.
The OPW developed PackML, a standard packaging language, and PackTags, a common set of associated tagnames. PackML and PackTags were approved by the ISA-88 committee as following the ISA-88 standards in a technical report that was approved in June 2008.
At Pack Expo International 2008 in Chicago, the OPW demonstrated this capability in its booth. Demonstrations from six different companies highlighted the ease of integrating the various packaging line functions—control, HMI, MES—when using the Connect-and-Pack standards. The six companies participating with demonstrations were B&R Automation, Elau, GE Fanuc, Rockwell Automation, Wonderware and Wago. Each demonstration unit was built using PackML and PackTags and was integrated together over Ethernet using the OPC network standard for communications.
The OPW also announced a new initiative at Pack Expo 2008 to develop guidelines on use of the PackML standards to drive operation performance. The group held a discussion of MES definition, asking for packaging industry applications that demonstrate operational functionality, which could ultimately allow a common solution from software suppliers.
PackML Unpacked
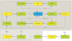
PackML defines a flexible packaging machine language designed to meet the needs of a wide variety of machines. PackML includes a state model that defines the 17 potential machine states (Figure 2). Since every machine will not require all of the states, the states are optional. Only the necessary states need be used; however, there cannot be more than 17 of them. This state model ensures that all machines programmed using it have a similar look and feel.
STATE OF THE MACHINE
Figure 3: PackML includes a state model that defines the 17 potential machine states. States shown in green contain programming specific to any given machine.
Source: OMAC
Since many packaging machines will have different modes—e.g., producing, semi-auto, setup—there is a mode manager defined in PackML that allows for states to be organized into unit modes for each mode. The PackML mode manager allows for as many modes as required by a machine. The mode manager defines the unit modes and the transition between the unit modes (Figure 3). Even between different modes on a machine, the state model has a similar look and feel.
OH, YOU TAKE THE HIGH MODE
Figure 3: Depending on the packaging machine mode, PackML allows for states to be organized into unit modes.
Source: OMAC
PackTags is a comprehensive set of naming convention guidelines for communications between production machinery. These tags are built off of the state model that enables a consistent set of tags from different machines. Using a consistent set of tags enables easy integration of different parts of a packaging line. This includes different machines and other related packaging line functions like operator interfaces, manufacturing execution systems and enterprise resource planning systems.
What’s in This for the Machine Builder?
Machine builders that have adopted PackML find their development time is drastically reduced. The modular approach of PackML results in much of the programming from one machine to the next being identical. In addition, machine builders have found that many technology providers support PackML and have built this functionality into their products or provide templates to use when implementing. These templates often reduce the programming time by 50% or more.
Since Douglas Machine, Alexandria, Minn., began using the PackML state model it has witnessed a significant decrease in time spent to develop and test machine programs. Its engineers now focus more on machine operation and performance, rather than the intricacies of getting a servo motor to move. Like with any new methodology, the first implementation might need some learning-curve time, but those that have adopted PackML say the savings on future machines are well worth the investment.
Faster startup is another benefit. Since much of the programming is the same from one machine to the next, there is less new programming code. The similar look and feel of the programming from one machine to the next makes training easier, too. This means the startup team of engineers and technicians can get trained on a particular machine more quickly and often troubleshoot problems faster due to familiarity with the overall PackML model.
“Using the PackML state model helps drive consistency at the programming level and the operator or user level,” says Joe Faust, electrical engineering manager, Douglas Machine. “Machines of different types—shrink-wrapper, case packer—all can have a similar look and feel to the operators and technicians. Now a small amount of training goes further.”
The ability to connect an information system to track the performance of a machine delivered to a customer can be a powerful tool. Since there are information systems built to easily connect to a control system that is PackML-compliant, a machine builder easily can track the overall equipment effectiveness of a machine. The data from these information systems can enable a machine builder to more quickly achieve the desired or specified reliability. By working with an information-system vendor that has this capability, a machine builder might want to offer this as an option to customers to add information-system functionality to the machine. This means additional capability to the customer.
Are Manufacturers Asking for PackML?
This kind of foresight demonstrates to the customer that the machine builder understands what it takes to achieve world-class operation.
Manufacturers that strive for a world-class operation understand and want the Connect-and-Pack capability afforded with PackML. “P&G is serious about deploying PackML on our packaging machines, and OEMs should expect to see PackML requirements in P&G specifications,” said P&G’s Rob Aleksa during his talk at 2008 Pack Expo, titled “PackML Ready for Prime Time.”
Unfortunately, there still are a number of manufacturers that do not see the benefit of this capability. A survey OPW conducted in April 2006 found only 37% of respondents said they networked their packaging lines together. The survey found most packaging lines do not have any automatic data collection and, of those that do, only 33% automatically track reliability data. Reliability experts will tell you it is very unlikely that you can achieve anywhere near world-class reliability without automatic data collection. The complete results of the packaging automation survey can be found on the OPW website.
Dave Bauman is technical director for OMAC. Prior to that he worked for Procter & Gamble for 32 years, all in the controls area. While at P&G he was an active member of OMAC.
For a list of materials on control platforms, visit www.ControlDesign.com/controlplatforms.






